Register RisicoProfessionals
Initiatiefnemer van het Register RisicoProfessionals (RRP®) is het Verbond van Verzekeraars. Het platform Risicodeskundigheid van het Verbond is hét kennisplatform voor Risicodeskundigen oftewel ‘RisicoProfessionals’ die werkzaam zijn in de Nederlandse verzekeringsindustrie. Het RRP® is ontstaan vanuit de verantwoordelijkheid om te bouwen aan het vakmanschap van de risicoprofessional. En vanuit de ambitie om als vakgroep een autoriteit te zijn die staat voor de kwaliteitseisen van haar beroepsgroep.
Het register moet borgen dat de opgenomen risicoprofessionals gekwalificeerd zijn. Dit wordt getoetst aan de hand van een assessment. Het doel van het registratieschema is om binnen de beroepsgroep van risicoprofessionals een consistent en toetsbaar kwaliteitsniveau te realiseren en in stand te houden. Tevens biedt het RRP® bescherming aan de belangen van iedereen die door de beroepsuitoefening met een risicoprofessional in aanraking komt.
Registratie in het Register RisicoProfessionals is zowel individueel als op collectieve basis mogelijk.
Individuele registratie
Kosten registratie
De kosten voor registratie zijn als volgt opgebouwd:
- Eenmalige inschrijfkosten €75 (uitvoering en onderhoud systeem)
- Jaarlijkse retributie €100 (in stand houden van het Register, zoals beheer, herregistratie, etc.)
Deze kosten staan los van de contributie voor lidmaatschap.
Herregistratie
Belangrijk is te vermelden dat door de ingeschrevenen voor maart 2022 een aangepaste registratietermijn geldt.
Door de coronamaatregelen in 2020-2022 zijn reguliere seminars en bijeenkomsten noodzakelijkerwijs afgelast, waardoor het PE-programma tijdelijk beperkt is geweest. Als tegemoetkoming voor het behalen van voldoende PE-punten is daarom besloten om de registratietermijn eenmalig te verlengen tot 6 jaar. Dit geldt voor alle RRP’s die zijn ingeschreven vóór maart 2022. Binnen de verlengde termijn van 6 jaar moet het totaal van 100 PE-punten zijn behaald voor herregistratie. De verlenging biedt tevens de mogelijkheid om het verplichte PE-onderdeel af te ronden vóór het verstrijken van de lopende registratietermijn. De verlengde registratietermijn is in PE Online verwerkt.

Collectieve registratie
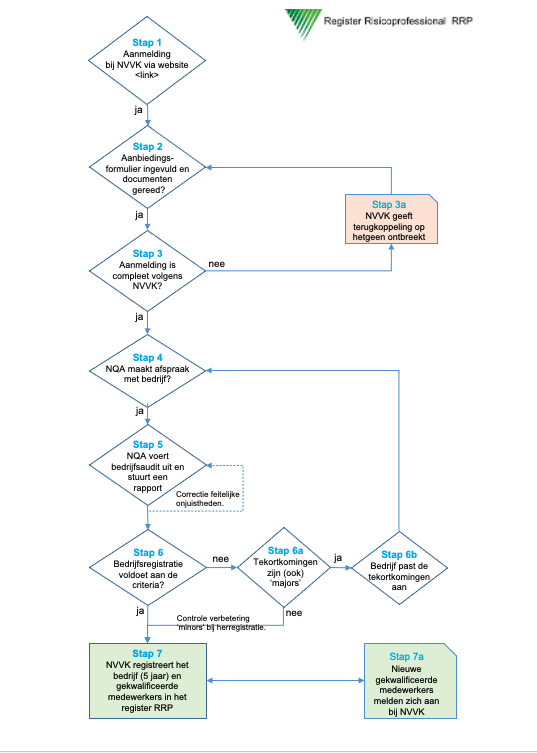
In het registratieschema naast deze tekst wordt uitgegaan van collectieve registratie. Klik op de afbeelding voor een vergroting. Het aanbiedingsformulier voor collectieve registratie is hier te downloaden.
Kosten registratie
- Eenmalige inschrijfkosten €75 (uitvoering en onderhoud systeem)
- Jaarlijkse retributie €50 (in stand houden van het Register, zoals beheer, herregistratie, etc.)
Deze kosten staan los van de contributie voor lidmaatschap.
Wanneer u benieuwd bent naar de mogelijkheden van collectieve registratie dan willen wij u verzoeken om contact op te nemen met het Uitvoeringsorgaan Register via register@veiligheidskunde.nl. Zij informeren u over de mogelijkheden tot het aanvragen van een collectieve registratie in het register Risicoprofessionals.